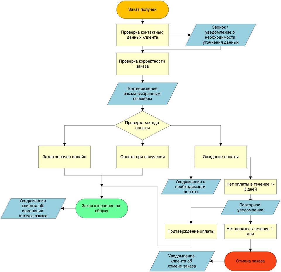
Обработка заказа — это многоэтапный процесс, который начинается с момента оформления заказа клиентом и заканчивается его доставкой или выдачей. Этот процесс включает в себя проверку данных, сборку товаров, упаковку, оформление документов и передачу заказа в службу доставки.

Содержание

Основные этапы обработки заказа

Процесс обработки заказа можно разделить на несколько ключевых этапов:

  1. Прием заказа — система регистрирует заявку от клиента и формирует заказ.
  2. Проверка данных — сотрудники проверяют корректность информации (наличие товара, правильность адреса, контактных данных).
  3. Подготовка товара — сборка, проверка качества и упаковка заказанных позиций.
  4. Оформление документов — формирование накладных, счетов-фактур и других сопроводительных бумаг.
  5. Передача в службу доставки — заказ передается курьеру или транспортной компании для отправки клиенту.

Факторы, влияющие на скорость обработки заказа

  • Наличие товара на складе.
  • Сложность заказа (количество позиций, индивидуальные требования).
  • Рабочие часы компании и логистических служб.
  • Праздничные и выходные дни.

Пример времени обработки заказа

Тип заказаСреднее время обработки
Стандартный1-2 рабочих дня
СрочныйДо 24 часов
Индивидуальный (под заказ)3-7 рабочих дней

Как клиент может отслеживать обработку заказа

Многие компании предоставляют клиентам возможность следить за статусом заказа через личный кабинет на сайте, мобильное приложение или по электронной почте. Обычно доступны следующие статусы:

  • Заказ принят.
  • Обрабатывается.
  • Передан в доставку.
  • Доставлен.

Заключение

Обработка заказа — важный этап в цепочке продаж, от которого зависит скорость и качество выполнения обязательств перед клиентом. Четкая организация этого процесса позволяет минимизировать ошибки и повысить уровень удовлетворенности покупателей.

Другие статьи

Что означает тариф "Промо" в путевках и прочее